La signification de 23 symboles de diagrammes de flux

Les symboles d’un diagramme de flux représentent chaque étape d’un processus et permettent de comprendre rapidement son fonctionnement. Chaque forme a une signification précise, comme début, processus ou décision.
Avant de voir tous les symboles, il est important de connaître les plus utilisés : flèche (direction du flux), début/fin, processus, décision, données, document et base de données.
Dans ce guide, vous découvrirez la signification de ces symboles avec des exemples clairs et pratiques, afin de lire et créer vos propres diagrammes facilement.
Les diagrammes de flux existent depuis 1921 et restent un outil essentiel pour visualiser et améliorer les processus.
Signification des principaux symboles d’un diagramme de flux
- Flèche : direction du flux du processus
- Début / Fin : début ou fin du processus
- Processus : action ou tâche dans le flux
- Décision : choix entre plusieurs chemins (oui/non)
- Données : entrée ou sortie d’informations
- Document : représente un document
- Base de données : stockage des données
Voici les symboles de diagramme de flux les plus courants et essentiels.
Maintenant que vous comprenez les bases, la meilleure façon d’apprendre est de pratiquer.
👉 Créez votre propre diagramme avec notre éditeur en ligne gratuit — sans installation.
Ensuite, nous expliquons chaque symbole plus en détail avec des exemples pratiques.
Significations des symboles de cartographie des processus de flux
🔥 Flèche
Le premier symbole à afficher est la flèche, un symbole de connexion utilisé pour indiquer un lien entre deux autres symboles et la direction du flux.

Les flèches dans les diagrammes de flux jouent un rôle crucial : elles montrent la direction du flux, guidant le lecteur à travers le processus d'une étape à l'autre. Pensez à elles comme le "tissu conjonctif" entre différents symboles ou actions. Sans flèches, un diagramme de flux ne serait qu'une collection de cases sans séquence claire.
🔥 Début / Fin (Terminator)

Terminaison fait référence au début ou à la fin d'un processus. Elle est représentée par un symbole spécial : un ovale (ou parfois un rectangle arrondi), souvent étiqueté avec des mots comme "Début", "Fin" ou "Sortie".
🔥 Processus

Un processus représente une tâche, une action ou une opération spécifique qui doit être effectuée. C'est l'un des éléments les plus courants dans les diagrammes de flux et est généralement représenté par un rectangle.
En bref, les symboles de processus sont le "cheval de bataille" d’un diagramme de flux. Ils cartographient ce qui se fait réellement à chaque étape, aidant à rendre les flux de travail complexes faciles à comprendre et à analyser.
🔥 Décision

Une décision représente un point où un choix doit être fait—typiquement une question oui/non ou vrai/faux. Elle est symbolisée par une forme de losange.
En essence, les points de décision sont ce qui rend les diagrammes de flux dynamiques. Ils ajoutent de la logique et permettent des chemins alternatifs, facilitant la modélisation de processus réels qui dépendent de conditions ou de règles.
Délai

Le symbole de Délai représente une pause ou une période d'attente dans un processus. Il est utilisé lorsque le flux de travail doit s'arrêter temporairement—soit pour attendre qu'une condition soit remplie, qu'un minuteur expire, ou qu'une action externe soit terminée. Le symbole ressemble à un demi-cercle en forme de "D", avec le côté plat à gauche.
Exemples de symbole de Délai :
- “Attendre l'entrée de l'utilisateur”
- “Pause de 10 secondes”
- “Attendre jusqu'à réception de l'approbation”
Il est couramment utilisé dans les systèmes automatisés, les flux de travail utilisateur, ou tout processus qui n'est pas instantané.
🔥 Données

Le symbole de Données est utilisé pour représenter des informations stockées ou récupérées, généralement à partir d'un fichier, d'une base de données ou d'un autre support de stockage. Il est généralement dessiné comme un rectangle incliné (un parallélogramme) ou un cylindre s'il se réfère spécifiquement à une base de données.
Il existe quelques variations :
- Données d'entrée/sortie (parallélogramme) – Souvent chevauche le symbole I/O et montre les données entrant ou sortant.
- Données stockées (rectangle ouvert, alias "stockage de données") – Représente les données au repos, comme un fichier ou un document.
- Base de données (cylindre) – Utilisé spécifiquement pour montrer le stockage dans une base de données structurée.
Le symbole de Données apporte un contexte à quelles informations sont manipulées dans le processus. Il aide les spectateurs à comprendre où vivent les données, comment elles sont utilisées, et quand elles sont déplacées, ce qui est particulièrement utile dans les logiciels, les flux de travail métier, ou les pipelines de données.
🔥 Document

Le symbole de Document représente un document unique généré, reçu ou utilisé dans un processus. Il ressemble à un rectangle avec un bord inférieur ondulé (courbé), ressemblant à une feuille de papier.
Ce symbole de diagramme de flux est particulièrement utile dans les processus métier, les flux de travail juridiques ou les systèmes où la paperasse (numérique ou physique) joue un rôle. Il aide à clarifier quels documents sont impliqués à quelles étapes, rendant votre diagramme de flux plus complet et informatif.
Divers documents

Il indique qu'il y a plusieurs documents. En fait, c'est un cas particulier de l'élément Document.
Sous-routine ou processus par défaut

Le symbole de Sous-routine représente un processus ou une fonction nommé(e) qui est défini(e) ailleurs—comme une tâche réutilisable ou une procédure appelée. Il est montré comme un rectangle avec des barres verticales doubles de chaque côté.
Ce symbole aide à décomposer les flux de travail complexes en morceaux gérables. Il est parfait pour les grands systèmes, où certaines étapes sont mieux gérées dans leur propre diagramme de flux séparé mais doivent être référencées à partir du principal. Il garde vos diagrammes ordonnés et faciles à suivre.
Préparation

Le symbole de Préparation représente une étape de configuration ou d'initialisation—quelque chose qui doit être fait avant que le processus principal puisse commencer ou continuer. Il est dessiné comme un hexagone, parfois appelé symbole de "configuration".
Le symbole de Préparation dans le diagramme de flux aide à clarifier qu'une configuration spécifique est nécessaire avant que le flux de travail puisse se poursuivre. Il rend votre diagramme plus précis, surtout lorsqu’il illustre des processus techniques ou toute situation ayant une phase d’initialisation claire.
Affichage

Le symbole de Affichage représente des informations montrées à l'utilisateur—généralement sur un écran ou un moniteur. Il est utilisé lorsque le processus implique l'affichage de données pour visualisation plutôt que pour un traitement ultérieur. Le symbole ressemble à un rectangle avec un bord supérieur courbé (concave), ressemblant à un écran d'ordinateur.
Le symbole rend clair que quelque chose est destiné à être vu par un utilisateur. Il ajoute une autre couche de détail au diagramme de flux, aidant à illustrer comment le système communique les résultats ou les statuts visuellement.
Entrée manuelle

Le symbole d'Entrée Manuelle représente une étape où un utilisateur saisit manuellement des données dans le système, comme taper sur un clavier ou remplir un formulaire. Il est dessiné comme un rectangle avec un bord supérieur incliné (pente ascendante de gauche à droite).
Ce symbole de diagramme de flux aide à distinguer entre les étapes du système automatisé et celles qui dépendent d’un opérateur humain. Il est particulièrement important pour identifier les goulots d’étranglement, les erreurs potentielles ou les étapes qui pourraient être automatisées dans les initiatives d’amélioration des processus.
Boucle manuelle

Le symbole de Boucle Manuelle représente un processus répétitif qui est effectué manuellement jusqu'à ce qu'une certaine condition soit remplie. Il est généralement montré comme un hexagone avec deux encoches orientées vers l'intérieur sur les côtés gauche et droit (un peu comme un "H" étiré).
Ce symbole de diagramme de flux aide à clarifier quand la répétition n’est pas automatisée — elle dépend de l’intervention humaine. Cela est particulièrement utile dans les opérations ou les processus de contrôle qualité, facilitant l’identification des zones où des boucles intensives en main-d’œuvre peuvent se produire.
Limite de boucle

Le symbole de Limite de Boucle représente le point final ou la limite d'une boucle—il définit combien de fois une boucle doit être exécutée ou quand elle doit s'arrêter. Il est utilisé pour contrôler la répétition dans un processus et est particulièrement pertinent dans les diagrammes de flux techniques ou de programmation. Le symbole est un hexagone, similaire en forme au symbole de Préparation, mais utilisé spécifiquement pour signaler la condition ou la limite de la boucle.
Le symbole de Limite de Boucle est crucial pour montrer où une action répétée s'arrête. Il aide à visualiser la répétition contrôlée, donnant de la clarté à la durée d'exécution d'une boucle—qu'elle soit basée sur un compteur, une condition, ou un état de complétion.
Données stockées

Le symbole de Données Stockées représente des informations qui sont sauvegardées pour une utilisation ultérieure, telles que des fichiers, des documents, des journaux ou des entrées de base de données. Il est montré comme un rectangle ouvert (comme un rectangle avec le côté droit courbé vers l'intérieur), souvent appelé symbole de stockage de données ou fichier de données.
Ce symbole de diagramme de flux aide à clarifier où les informations sont conservées ou récupérées, surtout dans les processus qui impliquent de la documentation, des enregistrements ou un stockage persistant. C’est un élément clé pour montrer comment les données circulent à travers les systèmes et comment elles sont gérées au fil du temps.
Connecteur

Le symbole de Connecteur est utilisé pour lier différentes parties d'un diagramme de flux, surtout lorsque le diagramme est trop grand pour tenir sur une page ou lorsque les lignes se croiseraient et rendraient le diagramme désordonné. Il est représenté par un petit cercle avec une étiquette à l'intérieur.
Les connecteurs gardent vos diagrammes de flux propres, lisibles et bien organisés. Ils sont essentiels lorsqu’il s’agit de schémas de grande taille ou multi-pages, aidant les utilisateurs à suivre le flux sans se perdre dans un labyrinthe de flèches.
Connecteur vers une autre page

Le symbole de Connecteur Hors-Page est utilisé pour montrer que le flux continue sur une autre page ou section du diagramme de flux. Il est en forme de pentagone (parfois appelé forme de "plaque de maison") et contient généralement une étiquette ou un identifiant de référence pour aider à le faire correspondre avec le symbole correspondant sur l’autre page.
Ce symbole de diagramme de flux est essentiel pour naviguer dans les grands diagrammes. Il aide les utilisateurs à passer sans confusion entre les parties d’un processus, gardant la logique visuelle propre et organisée — même sur plusieurs pages.
Jonction de Somme

Le symbole de Jonction de Somme est utilisé lorsque plusieurs chemins de processus doivent converger en un seul flux, généralement après avoir été exécutés en parallèle ou comme branches indépendantes. Il indique que tous les chemins entrants doivent être complétés avant que l'étape suivante du processus puisse se poursuivre. Le symbole est dessiné comme un cercle divisé en quatre quadrants égaux, lui donnant une apparence distincte et symétrique.
Ce symbole de diagramme de flux est utile lorsque vous modélisez des processus synchronisés, où chaque chemin doit être complété avant que le flux puisse avancer. Bien qu’il ne fasse pas partie des symboles de diagramme de flux officiels ANSI/ISO, il est largement utilisé dans l’ingénierie des systèmes, les diagrammes de flux de contrôle et la modélisation de processus personnalisés pour représenter la logique de convergence de manière claire et efficace.
Et

Le symbole ET est utilisé lorsqu'un processus nécessite que plusieurs conditions ou entrées soient toutes vraies ou complètes avant de continuer. Il représente la logique convergente, où toutes les branches entrantes doivent être satisfaites simultanément. Le symbole est dessiné comme un cercle divisé en quatre sections en diagonale, formant un motif en "X" à l'intérieur d'un cercle.
Ce symbole est essentiel lorsque vous modélisez des dépendances logiques strictes au sein d’un processus. Il garantit que chaque chemin requis a été complété avant de passer à l’étape suivante. Bien qu’il ne fasse pas partie de l’ensemble de symboles de diagramme de flux de base ANSI/ISO, il est largement utilisé dans l’ingénierie, la conception logique et la modélisation de processus métier complexes pour plus de clarté dans la logique de convergence.
Assembler (ou Fusionner)

Le symbole Assembler (ou Fusionner) est utilisé lorsque deux ou plusieurs entrées sont réunies pour être organisées, appariées ou comparées avant de passer à l’étape suivante. Il indique que les éléments de sources distinctes sont combinés de manière structurée. Le symbole est dessiné comme une forme de sablier — deux triangles se touchant pointe à pointe.
Ce symbole aide à clarifier lorsque le processus implique l’organisation, l’alignement ou la fusion de plusieurs éléments. Bien qu’il ne soit pas aussi courant dans les diagrammes de flux de base, il apparaît fréquemment dans les flux de travail riches en documents, la logistique ou les flux de travail d’intégration de systèmes pour montrer quand l’ordre et le regroupement sont importants.
Trier

Le symbole Trier est utilisé lorsqu’une étape de processus implique l’organisation d’éléments dans un ordre spécifique, tel qu’alphabétique, numérique ou par priorité. Il représente le tri des données ou des documents pour préparer l’étape suivante du flux de travail. Le symbole est dessiné comme un losange vertical (comme un carré tourné) avec une ligne horizontale au milieu.
Ce symbole est utile dans les diagrammes de flux qui nécessitent une sortie structurée ou un séquençage. Il ajoute de la clarté lorsqu’un processus doit organiser ou préparer des données pour une analyse, un traitement ou une sortie ultérieure.
Fusionner

Le symbole de Stockage est utilisé lorsqu'un processus implique le stockage de données ou de documents dans un emplacement physique ou hors ligne, tel que des classeurs, des archives, ou d'autres systèmes de stockage non numériques. Le symbole est dessiné comme un triangle solide pointant vers le bas.
Enfin, ce symbole de diagramme de flux est utile pour modéliser des flux de travail qui impliquent la rétention à long terme ou physique d’informations. Il est particulièrement précieux dans des secteurs comme la santé, le droit ou la finance, où la tenue de dossiers et l’archivage jouent un rôle crucial.
🔥 Base de données

Le symbole de Base de Données est utilisé pour représenter le stockage de données structuré, généralement dans une base de données relationnelle ou un autre dépôt de données numériques. Il indique où les informations sont stockées et peuvent être récupérées ou mises à jour pendant le processus. Le symbole est dessiné comme un cylindre, ressemblant à une pile de base de données traditionnelle.
Ce symbole de diagramme de flux est vital lors de la modélisation de systèmes numériques qui interagissent avec des données stockées. Il fournit un indice visuel clair que l’étape du processus implique un stockage de données persistant, structuré et interrogeable, en faisant un composant clé dans les diagrammes de flux modernes et les diagrammes de systèmes.
Stockage interne

Le symbole de Stockage Interne représente des données conservées dans la mémoire interne du processus ou du système—souvent temporaires, et non sauvegardées dans une base de données ou un fichier externe. Il est utilisé pour indiquer des données stockées localement, généralement pendant l'exécution. Le symbole est dessiné comme un rectangle avec une découpe ondulée (concave) sur le côté gauche.
Ce symbole de diagramme de flux est utile lors de la modélisation de flux de travail qui impliquent une gestion de données locale et non persistante. Il distingue entre les données sauvegardées pour le long terme (comme dans une base de données) et les données conservées juste assez longtemps pour accomplir la tâche ou la session en cours.
Ensuite, nous allons présenter quelques exemples de diagrammes de flux.
Exemples de diagrammes de flux
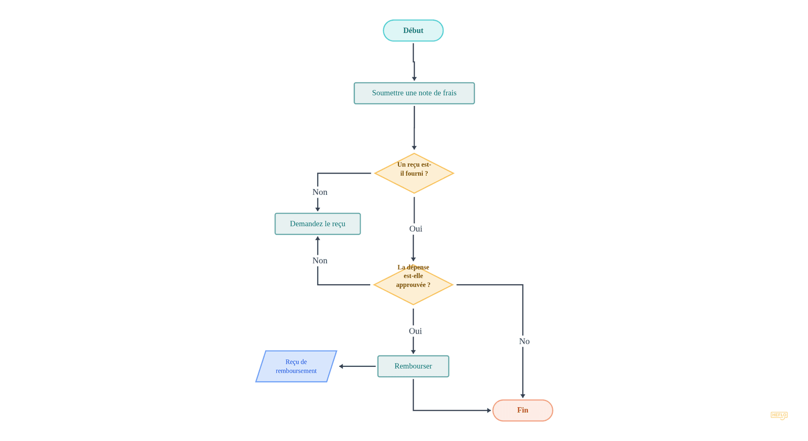
Exemple 1 - Remboursement des frais

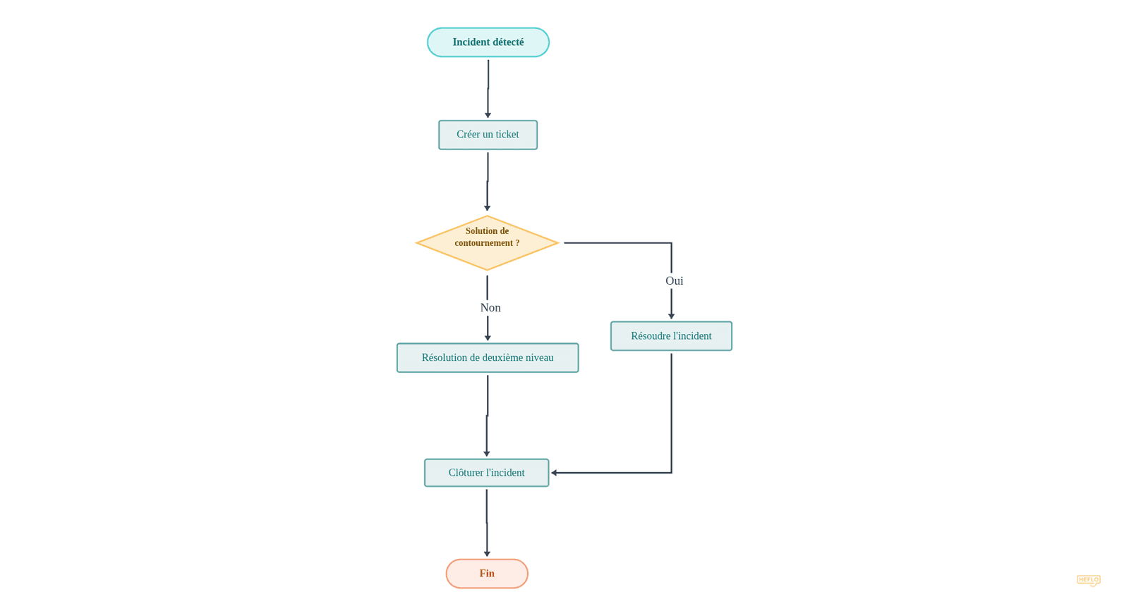
Exemple 2 - Incident ITIL

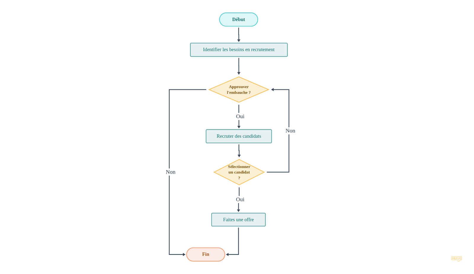
Exemple 3 - Recrutement RH

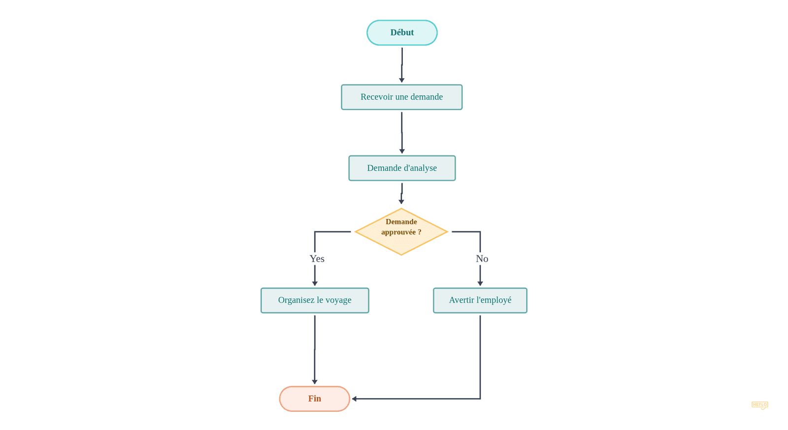
Exemple 4 - Demande de voyage

✏️ Créateur de Diagrammes de Flux Gratuit (En ligne, sans installation)
Si vous souhaitez aller au-delà de la théorie et commencer à créer vos propres diagrammes, vous pouvez utiliser notre éditeur de diagrammes de flux en ligne gratuit.
Il vous permet de créer rapidement des diagrammes professionnels directement dans votre navigateur, sans installation.
- Aucune inscription requise
- Interface glisser-déposer
- Symboles de diagramme prêts à l’emploi
- Entièrement en ligne (sans installation)
- Gratuit à utiliser
- Exportez votre diagramme en image
👉 Créez votre diagramme maintenant
Avez-vous entendu parler de BPMN ?
BPMN (Business Process Model and Notation) est la norme la plus moderne et la plus largement utilisée pour modéliser les processus métier. Elle offre une notation graphique claire et intuitive qui aide à la fois les équipes métier et techniques à comprendre, concevoir et améliorer les processus. Si vous êtes nouveau dans BPMN ou souhaitez le voir en action, regardez notre tutoriel vidéo où nous montrons étape par étape comment créer un processus métier en utilisant cette notation puissante.

👉 Si vous êtes arrivé jusqu'ici, vous méritez un bonus spécial : accédez à 10 exemples de processus BPMN à télécharger, éditer et appliquer pour améliorer l'efficacité de votre organisation.
