Exemples BPMN
Parcourez notre bibliothèque de diagrammes de processus BPMN du monde réel. Cliquez sur n'importe quel exemple pour le prévisualiser et l'ouvrir directement dans HEFLO.
Ouvrir dans HEFLO
Achats de biens matériels et services

Comptes Clients

Comptes fournisseurs

Demande de congé

Demande de voyage

Enregistrement et Intégration d’un Nouvel Employé

Fournir des services de conseil

Gestion des changements ITIL

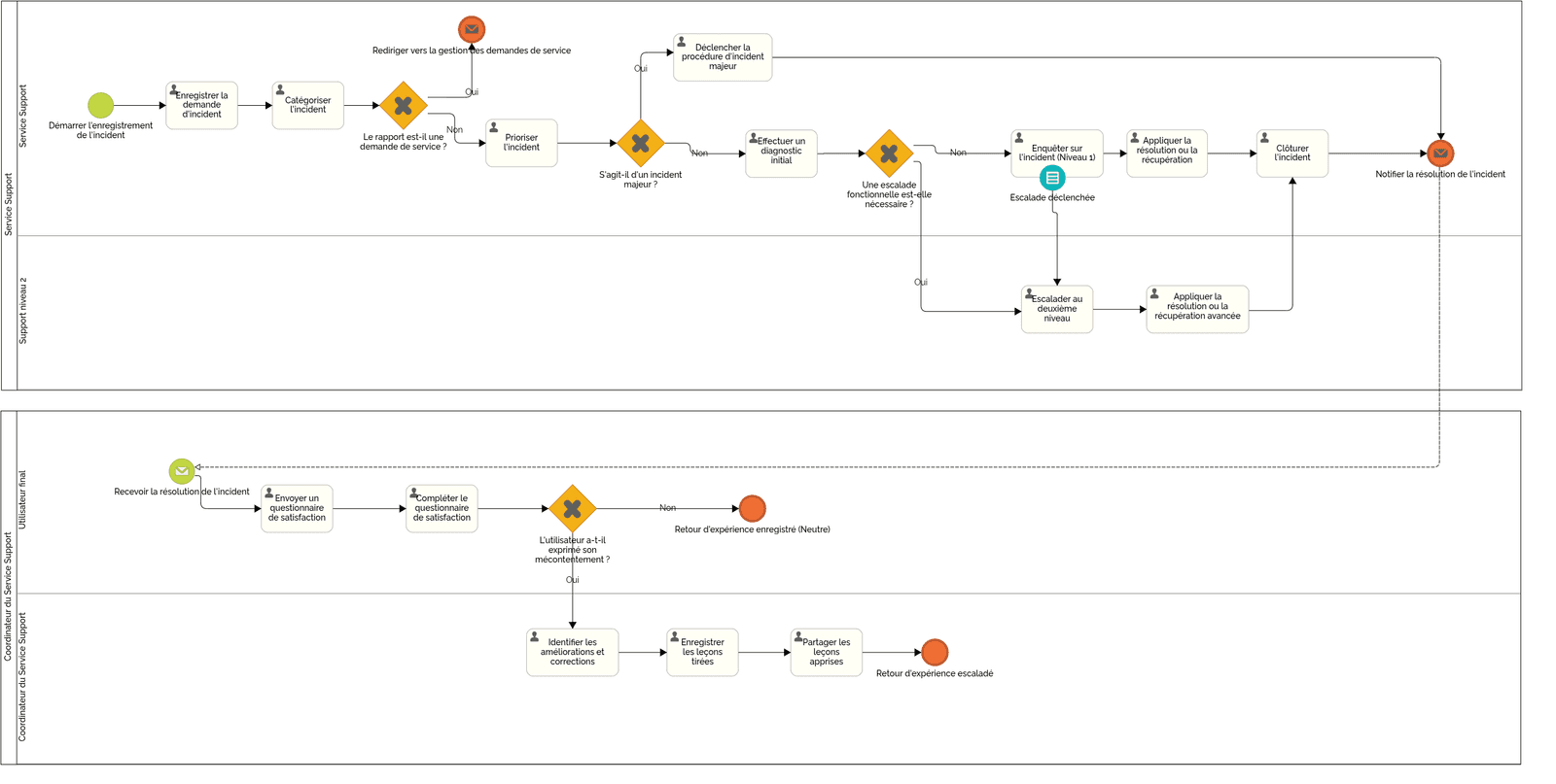
Gestion des Incidents ITIL

Goods Receiving

Material Request

Non-conformité

Process Improvement

Recrutement

Remboursement des frais

Résiliation du contrat de travail

Service Client

Suppliers Registration
