O Significado de 23 Símbolos de Fluxograma

Os fluxogramas são ferramentas essenciais para visualizar processos, tornando-os mais fáceis de entender, analisar e melhorar. Eles usam símbolos padronizados para representar ações, decisões, dados e mais—proporcionando uma imagem clara de como as tarefas e operações fluem do início ao fim. Seja em desenvolvimento de software, operações de negócio, educação ou engenharia, os fluxogramas ajudam a otimizar a comunicação e apoiar uma melhor tomada de decisão.
Neste artigo, vamos percorrer todos os elementos-chave de um fluxograma, explicando o propósito e o uso de cada símbolo—desde componentes básicos como Início, Processo e Decisão, até símbolos mais especializados como Dados, Atraso, Conector e Loop. Para ajudar a fundamentar esses elementos na prática, também incluiremos uma variedade de exemplos de fluxogramas, demonstrando como eles podem ser usados para representar cenários da vida real, como reembolsos de despesas, fluxos de aprovação e sistemas de processamento de dados.
Finalmente, vamos apresentar o BPMN (Business Process Model and Notation)—um padrão de notação moderno e mais expressivo que se baseia nos conceitos tradicionais de fluxogramas. O BPMN oferece maior detalhe e estrutura, tornando-o ideal para modelar processos de negócio complexos de uma forma que seja compreensível para usuários de negócios e precisa o suficiente para implementação técnica.
História dos Fluxogramas

Os fluxogramas têm uma longa história como ferramentas para visualizar processos e tomada de decisões. Eles surgiram no início do século 20, com os engenheiros industriais Frank e Lillian Gilbreth sendo creditados por introduzir o conceito em 1921. Eles apresentaram seu “gráfico de processo” à Sociedade Americana de Engenheiros Mecânicos (ASME) como uma forma de melhorar a eficiência na fabricação.
Com o tempo, os fluxogramas evoluíram além da engenharia e foram amplamente adotados em negócios, programação e educação. Nas décadas de 1940 e 1950, à medida que os computadores começaram a se desenvolver, os fluxogramas tornaram-se essenciais para planejar a lógica de software. Hoje, eles continuam sendo uma ferramenta fundamental para mapear fluxos de trabalho, resolver problemas e projetar sistemas.
Significados dos símbolos de mapeamento de processo de fluxograma
Seta
O primeiro símbolo a ser exibido é a seta, um símbolo de conexão usado para indicar um link entre dois outros símbolos e a direção do fluxo.

As setas em fluxogramas desempenham um papel crucial—elas mostram a direção do fluxo, guiando o leitor através do processo de um passo para o próximo. Pense nelas como o “tecido conectivo” entre diferentes símbolos ou ações. Sem setas, um fluxograma seria apenas uma coleção de caixas sem uma sequência clara.
Terminação

Terminação refere-se ao início ou fim de um processo. É representado por um símbolo especial: um oval (ou às vezes um retângulo arredondado), frequentemente rotulado com palavras como "Início", "Fim" ou "Saída".
Processo

Um processo representa uma tarefa, ação ou operação específica que precisa ser realizada. É um dos elementos mais comuns em fluxogramas e é tipicamente mostrado como um retângulo.
Em resumo, os simbólos de processo são o "cavalo de batalha" de um fluxograma. Eles mapeiam o que realmente é feito em cada etapa, ajudando a tornar fluxos de trabalho complexos fáceis de entender e analisar.
Decisão

Uma decisão representa um ponto onde uma escolha deve ser feita—tipicamente uma pergunta de sim/não ou verdadeiro/falso. É simbolizada por uma forma de diamante.
Em essência, os pontos de decisão são o que tornam os fluxogramas dinâmicos. Eles adicionam lógica e permitem caminhos alternativos, facilitando a modelagem de processos do mundo real que dependem de condições ou regras.
Atraso

O símbolo de Atraso representa uma pausa ou período de espera em um processo. É usado quando o fluxo de trabalho deve parar temporariamente—seja para esperar que uma condição seja atendida, um temporizador expire ou uma ação externa seja concluída. O símbolo se parece com um semicírculo em forma de “D”, com o lado plano à esquerda.
Exemplos de símbolo de Atraso:
- “Esperar por entrada do usuário”
- “Pausar 10 segundos”
- “Aguardar até receber aprovação”
É comumente usado em sistemas automatizados, fluxos de trabalho de usuários ou qualquer processo que não seja instantâneo.
Dados

O símbolo de Dados é usado para representar informações sendo armazenadas ou recuperadas, tipicamente de um arquivo, banco de dados ou outro meio de armazenamento. Geralmente é desenhado como um retângulo inclinado (um paralelogramo) ou um cilindro se referindo especificamente a um banco de dados.
Existem algumas variações:
- Dados de Entrada/Saída (paralelogramo) – Muitas vezes se sobrepõe ao símbolo de E/S e mostra dados entrando ou saindo.
- Dados Armazenados (retângulo aberto, também conhecido como "armazenamento de dados") – Representa dados em repouso, como um arquivo ou documento.
- Banco de Dados (cilindro) – Usado especificamente para mostrar armazenamento em um banco de dados estruturado.
O símbolo de Dados traz contexto sobre quais informações estão sendo manipuladas no processo. Ajuda os visualizadores a entender onde os dados vivem, como são usados e quando são movidos, o que é especialmente útil em software, fluxos de trabalho de negócios ou pipelines de dados.
Documento

O símbolo de Documento representa um documento único gerado, recebido ou usado em um processo. Parece um retângulo com uma borda inferior ondulada (curvada), lembrando uma folha de papel.
Este símbolo de fluxograma é especialmente útil em processos de negócio, fluxos de trabalho legais ou sistemas onde a papelada (digital ou física) desempenha um papel. Ajuda a esclarecer quais documentos estão envolvidos em quais etapas, tornando seu fluxograma mais completo e informativo.
Vários documentos

Indica que há vários documentos. Na verdade, é um caso especial do elemento Documento.
Sub-rotina ou processo padrão

O símbolo de Sub-rotina representa um processo ou função nomeada que é definida em outro lugar—como uma tarefa reutilizável ou um procedimento chamado. É mostrado como um retângulo com barras verticais duplas em cada lado.
Este símbolo ajuda a dividir fluxos de trabalho complexos em partes gerenciáveis. É perfeito para sistemas grandes, onde certas etapas são melhor tratadas em seu próprio fluxograma separado, mas precisam ser referenciadas a partir do principal. Mantém seus diagramas organizados e fáceis de seguir.
Preparação

O símbolo de Preparação representa uma etapa de configuração ou inicialização—algo que deve ser feito antes que o processo principal possa começar ou continuar. É desenhado como um hexágono, às vezes referido como um símbolo de “configuração”.
O símbolo de Preparação do fluxograma ajuda a esclarecer que uma configuração específica é necessária antes que o fluxo de trabalho possa prosseguir. Torna seu fluxograma mais preciso, especialmente ao mostrar processos técnicos ou qualquer coisa com uma fase de inicialização clara.
Exibição

O símbolo de Exibição representa informações sendo mostradas ao usuário—geralmente em uma tela ou monitor. É usado quando o processo envolve exibir dados para visualização em vez de para processamento adicional. O símbolo parece um retângulo com uma borda superior curvada (côncava), lembrando uma tela de computador.
O símbolo deixa claro que algo deve ser visto por um usuário. Adiciona outra camada de detalhe ao fluxograma, ajudando a ilustrar como o sistema comunica resultados ou status visualmente.
Entrada manual

O símbolo de Entrada Manual representa uma etapa onde um usuário insere dados manualmente no sistema, como digitar em um teclado ou preencher um formulário. É desenhado como um retângulo com uma borda superior inclinada (inclinando-se para cima da esquerda para a direita).
Este símbolo de fluxograma ajuda a distinguir entre etapas do sistema automatizadas e aquelas que dependem de um operador humano. É especialmente importante para identificar gargalos, possíveis erros ou etapas que poderiam ser automatizadas em iniciativas de melhoria de processos.
Loop manual

O símbolo de Loop Manual representa um processo repetitivo que é executado manualmente até que uma certa condição seja atendida. É tipicamente mostrado como um hexágono com dois entalhes voltados para dentro nos lados esquerdo e direito (como um "H" esticado).
Este símbolo de fluxograma ajuda a esclarecer quando a repetição não é automatizada—depende da intervenção humana. Isso é especialmente útil em operações ou processos de controle de qualidade, facilitando a identificação de áreas onde loops intensivos em mão de obra podem ocorrer.
Limite de Loop

O símbolo de Limite de Loop representa o ponto final ou limite de um loop—define quantas vezes um loop deve ser executado ou quando deve parar. É usado para controlar a repetição em um processo e é especialmente relevante em fluxogramas técnicos ou de programação. O símbolo é um hexágono, semelhante em forma ao símbolo de Preparação, mas usado especificamente para sinalizar a condição ou limite do loop.
O símbolo de Limite de Loop é crucial para mostrar onde uma ação repetida para. Ajuda a visualizar a repetição controlada, dando clareza sobre quanto tempo um loop é executado—seja com base em um contador, uma condição ou um estado de conclusão.
Dados Armazenados

O símbolo de Dados Armazenados representa informações que são salvas para uso posterior, como arquivos, documentos, registros ou entradas de banco de dados. É mostrado como um retângulo aberto (como um retângulo com o lado direito curvado para dentro), frequentemente referido como o símbolo de armazenamento de dados ou arquivo de dados.
Este símbolo de fluxograma ajuda a esclarecer onde as informações são mantidas ou recuperadas, especialmente em processos que envolvem documentação, registros ou armazenamento persistente. É um elemento chave para mostrar como os dados fluem através dos sistemas e como são gerenciados ao longo do tempo.
Conector

O símbolo de Conector é usado para ligar diferentes partes de um fluxograma, especialmente quando o diagrama é muito grande para caber em uma página ou quando as linhas cruzariam e tornariam o gráfico confuso. É representado por um pequeno círculo com um rótulo dentro.
Conectores mantêm seus fluxogramas limpos, legíveis e bem organizados. Eles são essenciais ao lidar com diagramas grandes ou de várias páginas, ajudando os usuários a seguir o fluxo sem se perder em um labirinto de setas.
Conector para outra página

O símbolo de Conector Fora da Página é usado para mostrar que o fluxo continua em uma página ou seção diferente do fluxograma. Tem a forma de um pentágono (às vezes chamado de forma de "placa de casa") e geralmente contém um rótulo ou ID de referência para ajudar a combiná-lo com o símbolo correspondente na outra página.
Este símbolo de fluxograma é essencial para navegar em grandes fluxogramas. Ajuda os usuários a pular sem problemas entre partes de um processo sem confusão, mantendo a lógica visual limpa e organizada—mesmo em várias páginas.
Junta de Soma

O símbolo de Junta de Soma é usado quando múltiplos caminhos de processo devem convergir em um único fluxo, tipicamente após serem executados em paralelo ou como ramificações independentes. Indica que todos os caminhos de entrada precisam ser concluídos antes que a próxima etapa do processo possa prosseguir. O símbolo é desenhado como um círculo dividido em quatro quadrantes iguais, dando-lhe uma aparência distinta e simétrica.
Este símbolo de fluxograma é útil quando você está modelando processos sincronizados, onde cada caminho deve ser concluído antes que o fluxo possa avançar. Embora não faça parte dos símbolos oficiais de fluxograma ANSI/ISO, é amplamente utilizado em engenharia de sistemas, diagramas de fluxo de controle e modelagem de processos personalizados para representar a lógica de convergência de forma clara e eficaz.
E (And)

O símbolo E é usado quando um processo requer que múltiplas condições ou entradas sejam todas verdadeiras ou completas antes de prosseguir. Representa a lógica convergente, onde todos os ramos de entrada precisam ser satisfeitos simultaneamente. O símbolo é desenhado como um círculo dividido em quatro seções diagonalmente, formando um padrão de "X" dentro de um círculo.
Este símbolo é essencial quando você está modelando dependências lógicas estritas dentro de um processo. Garante que cada caminho necessário tenha sido concluído antes de avançar. Embora não faça parte do conjunto básico de símbolos de fluxograma ANSI/ISO, é amplamente utilizado em engenharia, design lógico e modelagem de processos de negócios complexos para clareza na lógica de convergência.
Agrupar (ou Mesclar)

O símbolo de Agrupar (ou Mesclar) é usado quando duas ou mais entradas são reunidas para serem organizadas, combinadas ou comparadas antes de passar para a próxima etapa. Indica que itens de fontes separadas são combinados de forma estruturada. O símbolo é desenhado como uma forma de ampulheta—dois triângulos tocando ponta a ponta.
Este símbolo ajuda a esclarecer quando o processo envolve organizar, alinhar ou mesclar múltiplos itens. Embora não seja tão comum em fluxogramas básicos, aparece frequentemente em fluxos de trabalho pesados em documentos, logística ou integração de sistemas para mostrar quando a ordem e o agrupamento são importantes.
Ordenar

O símbolo de Ordenar é usado quando uma etapa do processo envolve organizar itens em uma ordem específica, como alfabeticamente, numericamente ou por prioridade. Representa a classificação de dados ou documentos para preparar para a próxima etapa no fluxo de trabalho. O símbolo é desenhado como um losango vertical (como um quadrado girado) com uma linha horizontal no meio.
Este símbolo é útil em fluxos de trabalho que requerem saída estruturada ou sequenciamento. Adiciona clareza quando um processo deve organizar ou preparar dados para análise, processamento ou saída adicional.
Mesclar

O símbolo de Armazenamento é usado quando um processo envolve armazenar dados ou documentos em um local físico ou offline, como arquivos, arquivos ou outros sistemas de armazenamento não digitais. O símbolo é desenhado como um triângulo sólido apontando para baixo.
Finalmente, este símbolo de fluxograma é útil para modelar fluxos de trabalho que envolvem retenção de informações a longo prazo ou física. É particularmente valioso em indústrias como saúde, jurídica ou financeira, onde manutenção de registros e arquivamento desempenham um papel crítico.
Banco de Dados

O símbolo de Banco de Dados é usado para representar armazenamento de dados estruturados, tipicamente em um banco de dados relacional ou outro repositório de dados digital. Indica onde as informações são armazenadas e podem ser recuperadas ou atualizadas durante o processo. O símbolo é desenhado como um cilindro, lembrando uma pilha de banco de dados tradicional.
Este símbolo de fluxograma é vital ao modelar sistemas digitais que interagem com dados armazenados. Fornece uma pista visual clara de que a etapa do processo envolve armazenamento de dados persistente, estruturado e consultável, tornando-se um componente chave em fluxogramas modernos e diagramas de sistemas.
Armazenamento Interno

O símbolo de Armazenamento Interno representa dados mantidos dentro da memória interna do processo ou sistema—geralmente temporários, e não salvos em um banco de dados ou arquivo externo. É usado para indicar dados que são armazenados localmente, tipicamente durante o tempo de execução. O símbolo é desenhado como um retângulo com um corte ondulado (côncavo) no lado esquerdo.
Este símbolo de fluxograma é útil ao modelar fluxos de trabalho que envolvem manipulação de dados local e não persistente. Distingue entre dados salvos a longo prazo (como em um banco de dados) e dados mantidos apenas o tempo suficiente para completar a tarefa ou sessão atual.
Em seguida, vamos apresentar alguns exemplos de diagramas de fluxograma.
Exemplos de Fluxogramas
Exemplo 1 - Reembolso de Despesas

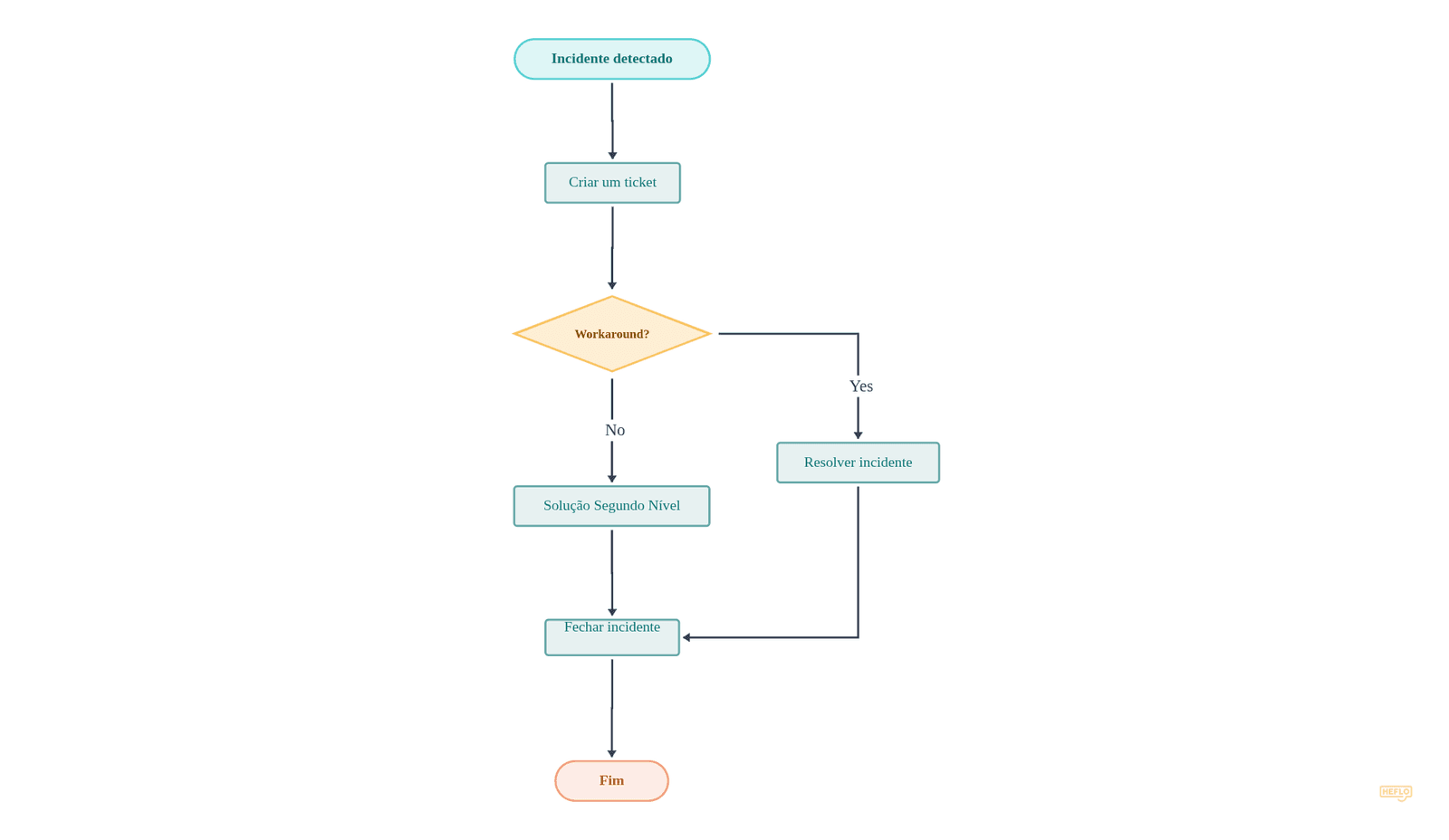
Exemplo 2 - Incidente ITIL

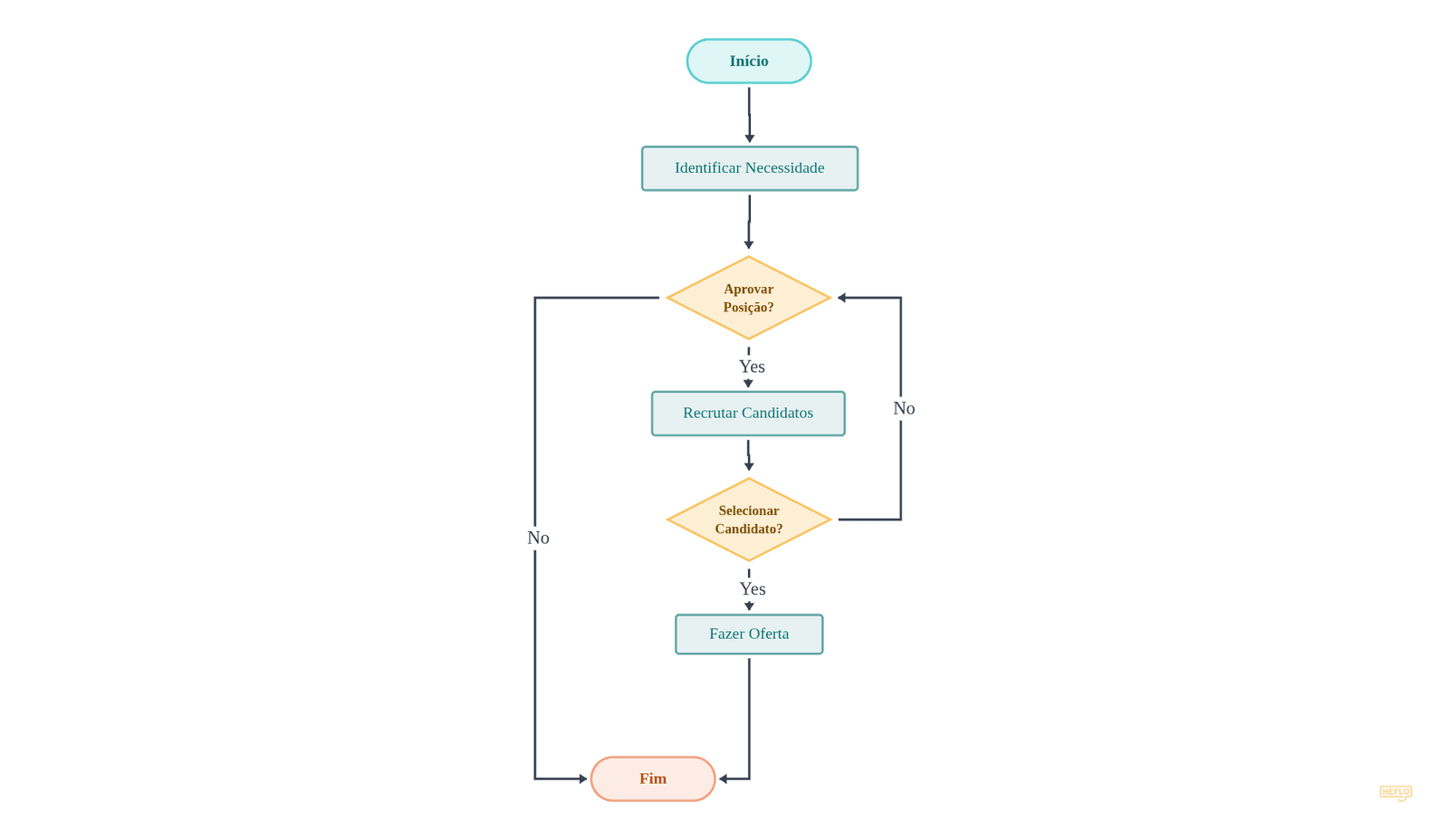
Exemplo 3 - Contratação de RH

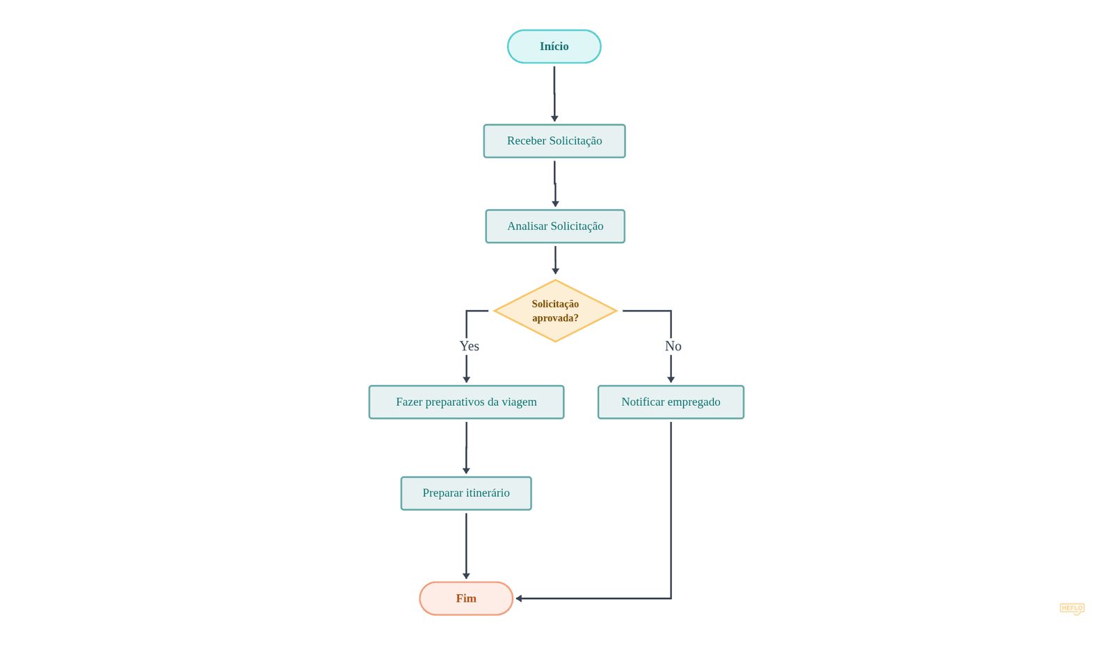
Exemplo 4 - Solicitação de Viagem

Você já ouviu falar de BPMN?
BPMN (Business Process Model and Notation) é o padrão mais moderno e amplamente utilizado para modelagem de processos de negócio. Ele oferece uma notação gráfica clara e intuitiva que ajuda tanto as equipes de negócios quanto as técnicas a entender, projetar e melhorar processos. Se você é novo no BPMN ou quer vê-lo em ação, assista ao nosso tutorial em vídeo onde mostramos passo a passo como criar um processo de negócio usando essa poderosa notação.

👉 Se você chegou até aqui, merece um bônus especial: acesse 10 exemplos de processos BPMN para baixar, editar e aplicar para aumentar a eficiência da sua organização.
