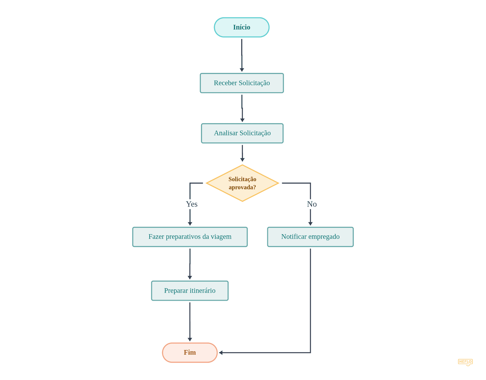
Processo de Reembolso de Despesas


Os fluxogramas ajudam a visualizar um processo rapidamente.
São simples, intuitivos e ideais para organizar ideias.
Mas, quando um processo envolve:
é aí que as coisas começam a mudar.
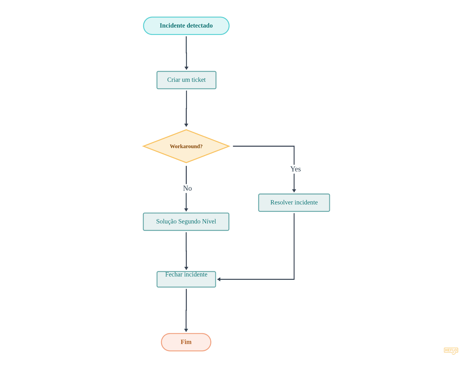
Um fluxograma mostra o fluxo.
Um modelo estruturado define como o processo realmente funciona.
Fluxogramas sugerem decisões. Modelos estruturados as definem claramente.
Fluxogramas não mostram responsáveis. Fluxos estruturados definem papéis.
Fluxogramas seguem um caminho simples. Modelos estruturados controlam todos os caminhos possíveis.
Fluxogramas descrevem. Fluxos estruturados podem ser executados e monitorados.
Agora veja como isso funciona em exemplos reais ↓
Veja como o mesmo processo aparece como um fluxograma simples e como um fluxo estruturado.










Fluxogramas funcionam bem no início.
Mas, à medida que os processos crescem, eles precisam lidar com:
É nesse momento que diagramas simples deixam de ser suficientes.
Processos não precisam apenas ser visualizados.
Eles precisam ser controlados e executados.

