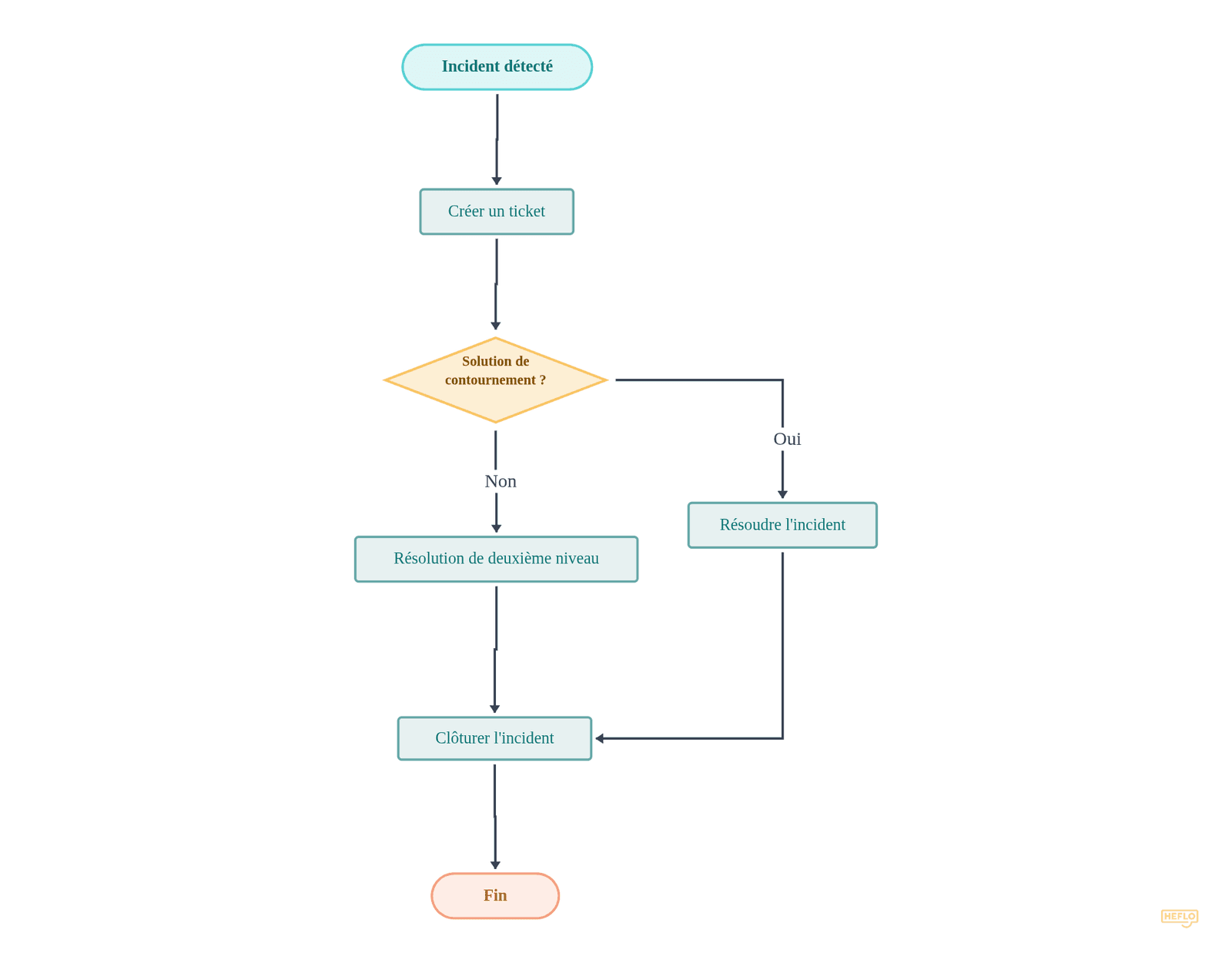
Processus de Remboursement de Frais


Les organigrammes vous aident à visualiser un processus rapidement.
Ils sont simples, intuitifs et parfaits pour structurer des idées.
Mais dès qu'un processus implique :
c'est là que les choses commencent à changer.
Un organigramme montre le flux.
Un modèle structuré définit comment le processus fonctionne réellement.
Les organigrammes suggèrent des décisions. Les modèles structurés les définissent clairement.
Les organigrammes ne montrent pas les responsables. Les workflows structurés attribuent des rôles.
Les organigrammes suivent un chemin simple. Les modèles structurés contrôlent tous les parcours possibles.
Les organigrammes décrivent. Les workflows structurés peuvent être exécutés et suivis.
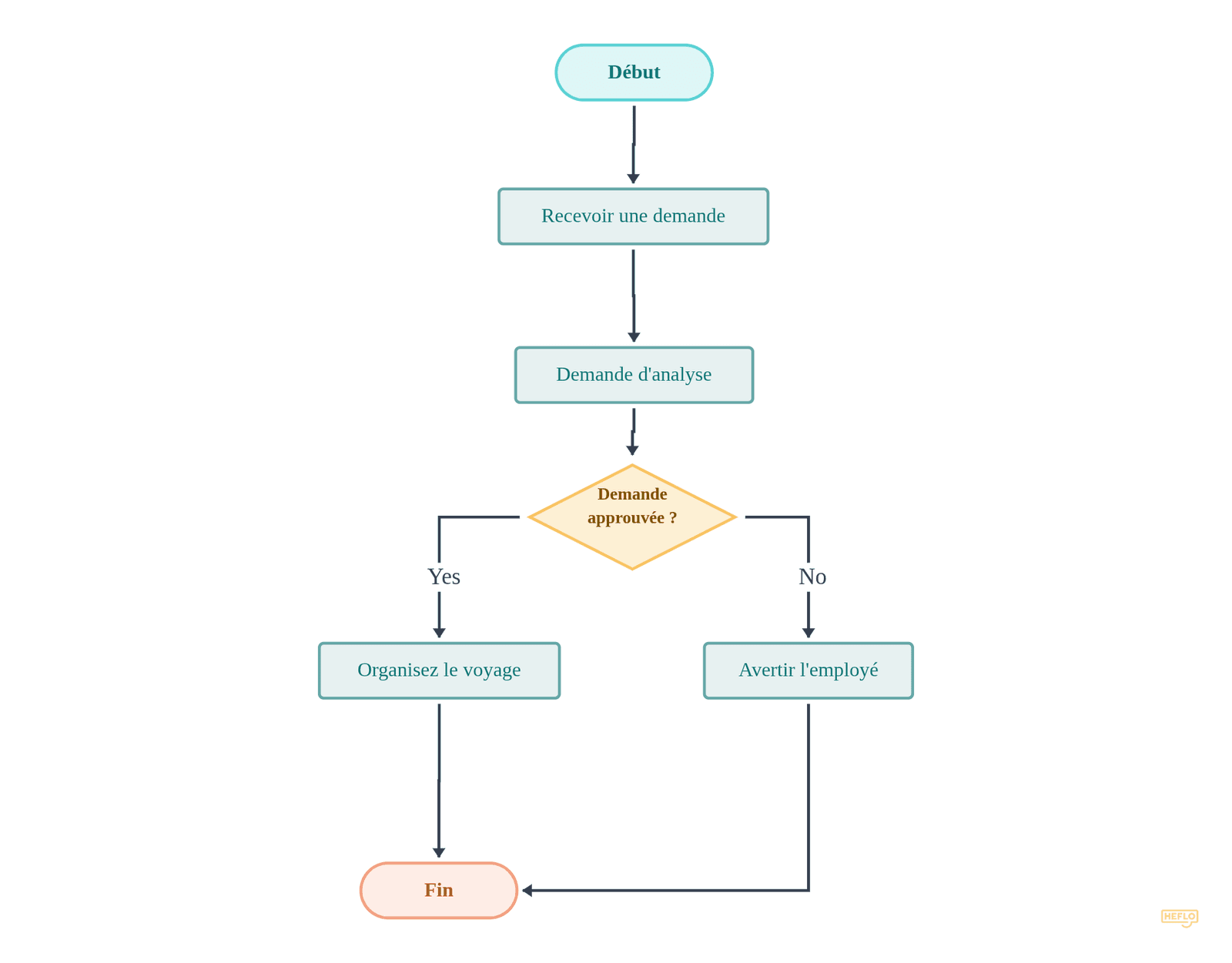
Voyez maintenant à quoi cela ressemble dans des exemples réels ↓
Découvrez comment le même processus apparaît sous forme d'organigramme simple et de workflow structuré.










Les organigrammes fonctionnent bien au début.
Mais à mesure que les processus évoluent, ils doivent gérer :
C'est à ce moment-là que les diagrammes simples ne suffisent plus.
Les processus ne doivent pas seulement être visualisés.
Ils doivent être contrôlés et exécutés.

