Téléchargez des exemples réels de documentation de processus — prêts à l’emploi
Ne partez pas de zéro. Téléchargez de vrais exemples de documentation de processus
Du PDF à la gestion des processus en temps réel — tout en un seul endroit
Télécharger un PDF de documentation de processus est un bon point de départ. Mais les organisations modernes ont besoin de plus que des documents statiques.
Avec HEFLO, vous transformez votre documentation en un système vivant — où les processus sont non seulement documentés, mais aussi gérés, partagés et continuellement améliorés.
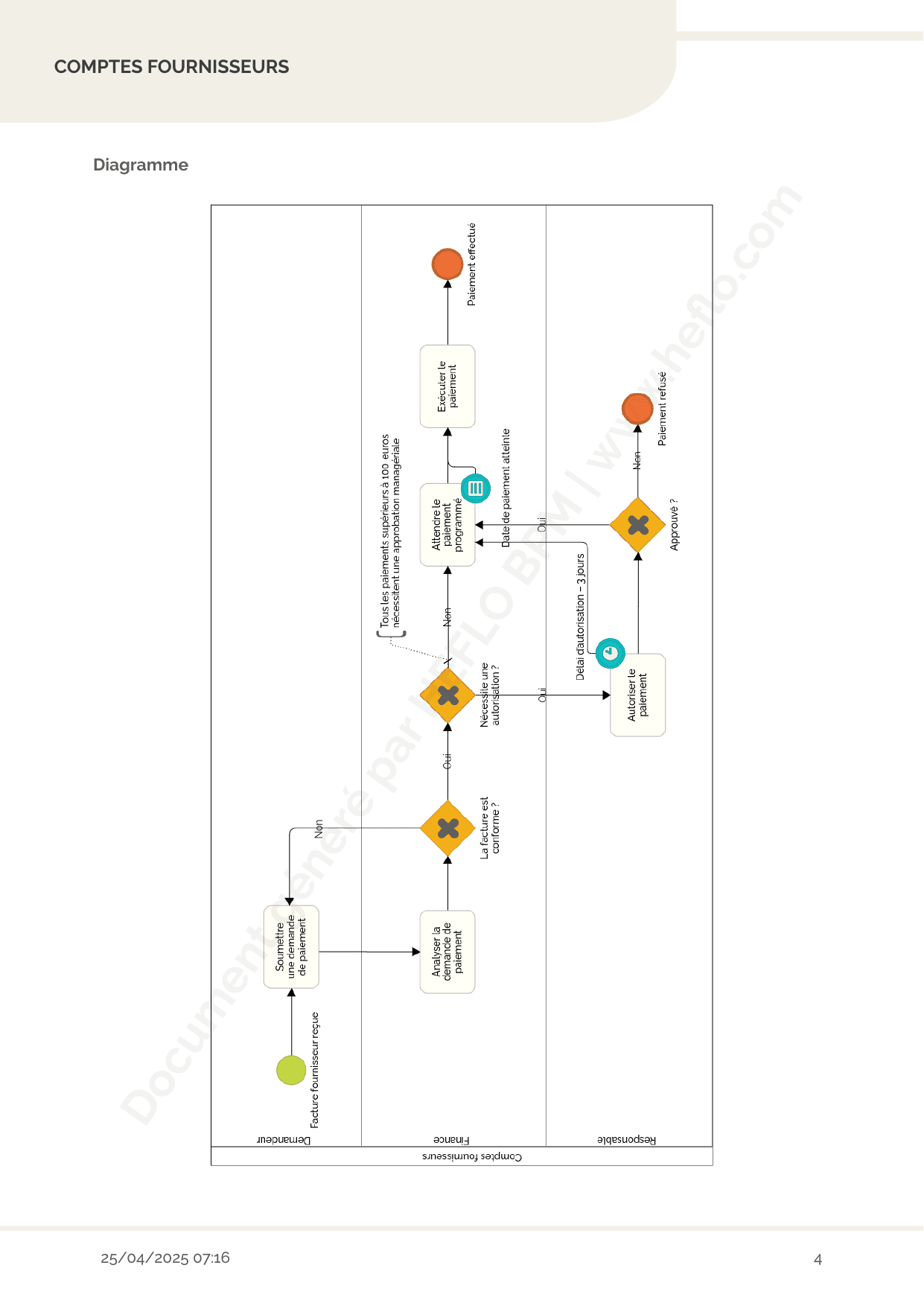
Finance
Les comptes fournisseurs représentent les obligations à court terme d’une entreprise envers ses fournisseurs. En cas de non-paiement dans les délais, des pénalités ou restrictions de crédit peuvent s’appliquer.

Les comptes clients représentent les montants dus à l’entreprise pour des biens ou services fournis et non encore payés, généralement sous forme de factures.
Le remboursement des dépenses est le processus par lequel les employés récupèrent les montants dépensés pour des activités professionnelles.
Le processus de demande de déplacement est essentiel dans les organisations où les employés voyagent fréquemment. Sans un flux approprié, cela entraîne des coûts élevés, un manque de contrôle et une faible transparence. Ce processus améliore le contrôle grâce aux validations, devis, réservations et approbation des dépenses.
Ressources humaines
Les processus de recrutement sont essentiels pour toute entreprise, car ce sont les personnes qui exécutent les tâches. Pendant ce processus, les ressources humaines réalisent les étapes suivantes : Analyse des candidatures Tests Entretiens Sélection Vérification des références

L’onboarding, également appelé intégration, désigne le processus par lequel les nouveaux employés acquièrent les connaissances, compétences et comportements nécessaires pour devenir des membres efficaces de l’organisation. Cela inclut des réunions, formations, supports et orientations. De plus, tous les départements doivent fournir les outils nécessaires : compte réseau, messagerie, poste de travail, téléphone, etc.
La fin de contrat de travail correspond au départ d’un employé. Elle peut être volontaire ou décidée par l’employeur, sous forme de licenciement ou de suppression de poste. Le licenciement est généralement lié à la performance, tandis que la suppression de poste résulte de raisons économiques.
Le processus de demande de congés et d’absences permet aux employés de demander des congés, des arrêts maladie ou des déplacements professionnels et d’obtenir une validation rapide et efficace. Il peut également mettre à jour les systèmes RH qui suivent ces informations.
Start with real process templates — customize them your way
Technologies de l’information
Ce processus de résolution des demandes du Service Desk décrit les étapes suivies par l’équipe de support pour gérer et résoudre efficacement les demandes ou incidents des utilisateurs. Le processus commence lorsqu’un utilisateur soumet une demande et se poursuit à travers différents niveaux de support jusqu’à sa résolution ou son escalade.

L’objectif principal du processus de gestion des incidents est de rétablir le fonctionnement normal du service le plus rapidement possible et de minimiser l’impact sur les opérations de l’entreprise.
La gestion des changements nécessite de la discipline dans la gestion des services informatiques. Grâce à des méthodes et procédures standardisées, elle favorise l’efficacité dans le traitement des changements de l’infrastructure IT, tout en réduisant le nombre et l’impact des incidents. Les changements peuvent résulter de facteurs externes, comme des évolutions réglementaires, ou internes, comme de nouvelles initiatives, projets ou améliorations des services.
Achats
Les fournisseurs sont l’une des parties prenantes les plus importantes pour une entreprise. Construire une bonne relation avec eux garantit l’efficacité opérationnelle, la qualité et le respect des délais. Un bon processus de développement des fournisseurs commence par leur enregistrement. Dans ce processus, la demande d’enregistrement est analysée par le responsable des fournisseurs et, si elle est approuvée, elle est enregistrée dans le système administratif. Ce flux inclut également la rédaction du contrat, la collecte des signatures et son archivage dans le système juridique.

Les demandes de matériel sont envoyées à l’entrepôt pour vérification de la disponibilité. Les articles en attente ou en dessous du seuil de réapprovisionnement sont transmis au service des achats. Dès que possible, tous les articles sont livrés au demandeur.
Une procédure de réception est nécessaire pour inspecter correctement tous les biens entrants, les étiqueter, les enregistrer comme reçus et les stocker dans l’entrepôt.
Il s'agit de l’acte d’acquérir ou d’acheter des biens, des services ou des travaux auprès d’une source externe. Il est essentiel que les biens, services ou travaux soient appropriés et obtenus au meilleur coût possible, en répondant aux besoins en termes de qualité, de quantité, de délai et de localisation. Les entreprises et organismes publics définissent souvent des processus visant à promouvoir une concurrence équitable et ouverte, tout en réduisant les risques de fraude et de collusion.
Accédez à vos processus métiers à tout moment et n'importe où
Ventes
Le processus de vente est une série structurée d’étapes conçues pour accompagner les prospects depuis le premier contact jusqu’à la conclusion d’un accord. Il aide les équipes commerciales à gérer efficacement les opportunités, à établir des relations solides et à augmenter les chances de succès. Un processus de vente bien défini garantit la cohérence, améliore la prévision et aligne les équipes commerciales, marketing et opérationnelles.

Le processus de service client fournit la structure de base pour gérer la relation client et suivre les interactions avec les utilisateurs.
Services
Ce processus inclut les activités les plus courantes des services de conseil. Toutes les demandes sont analysées. S’il existe un contrat, ses termes sont appliqués à la demande. De plus, le consultant élabore un plan de travail qui est envoyé au client pour validation. Après la prestation, le responsable déclenche le processus de facturation et met à jour le contrat.

Gestion des processus
L'amélioration des processus est un aspect du développement organisationnel dans lequel une série d’actions est menée par le responsable du processus afin d’identifier, analyser et améliorer les processus métier existants au sein d’une organisation, dans le but d’atteindre de nouveaux objectifs, tels que l’augmentation des profits et des performances, la réduction des coûts et l’accélération des délais. Ces actions suivent généralement une méthodologie ou une stratégie spécifique pour maximiser les chances de succès.

Une non-conformité correspond au non-respect des exigences. La survenue de non-conformités réduit la qualité du produit, du service ou du processus. Cette défaillance peut être liée au non-respect des normes, de la documentation, des réglementations qualité, des exigences contractuelles ou des attentes des clients et autres parties prenantes.
Explorons ensemble comment HEFLO peut structurer et simplifier votre documentation des processus.
Schedule a demoPourquoi choisir HEFLO comme outil de documentation ?
Documentez vos processus de manière visuelle — avec rapidité et intelligence


Partagez vos processus de façon professionnelle
Collaborez et gérez les versions sans perdre de temps ni de données

