Qu'est-ce que la conception de processus métier ?

Conception de processus métier — également connue sous le nom de structuration de processus ou d'architecture de flux de travail — est l'activité structurée de définition de la manière dont les tâches, les rôles, les systèmes et les données interagissent pour atteindre des résultats métier spécifiques. Que vous partiez de zéro ou que vous amélioriez des opérations existantes, une bonne conception de processus est essentielle pour augmenter l'efficacité, réduire les erreurs et permettre la transformation numérique.
La conception de processus métier est généralement l'une des premières étapes de la gestion des processus métier (BPM). Elle définit non seulement le flux des tâches, mais aussi la logique, les rôles et les résultats attendus à chaque étape. La conception garantit que les processus sont alignés avec les objectifs organisationnels et les besoins des utilisateurs.
Pourquoi la conception de processus métier est importante
Une conception efficace de processus métier aide les organisations à :
- 🔍 Identifier les inefficacités et les goulets d'étranglement qui coûtent du temps et de l'argent
- 🤝 Améliorer la collaboration entre les départements en définissant des rôles et des responsabilités clairs
- 📋 Assurer la conformité et la standardisation, surtout dans les industries réglementées
- ⚙️ Permettre l'automatisation, un moteur clé de la productivité dans la transformation numérique
Un processus bien conçu fournit un plan pour l'amélioration, la mesure et la croissance. Il soutient une meilleure prise de décision, améliore la prestation de services et renforce l'expérience client et employé.
🎥 Apprenez la conception de processus métier en profondeur !
Dans cette vidéo, nous explorons les principes clés, les objectifs, les méthodologies et l'évolution du Business Process Design (BPD). Découvrez comment structurer efficacement les processus, choisir les bonnes techniques et mesurer l'impact réel sur la performance de l'entreprise.

Exemples de processus métier conçus avec BPMN
Explorez les processus métier prêts à l'emploi suivants, modélisés avec BPMN. Vous pouvez les ouvrir dans notre modélisateur ou télécharger l'image du diagramme.
💰 Comptes fournisseurs
Ce diagramme décrit le processus de comptes fournisseurs — de la réception de la facture au paiement — en assurant un suivi précis, une validation et un règlement rapide des obligations envers les fournisseurs.

🎙️ Vous souhaitez approfondir la logique derrière le processus de comptes fournisseurs ? Écoutez notre épisode de podcast juste en dessous du diagramme où nous expliquons les décisions de conception, les rôles et les améliorations derrière ce flux de travail financier essentiel.
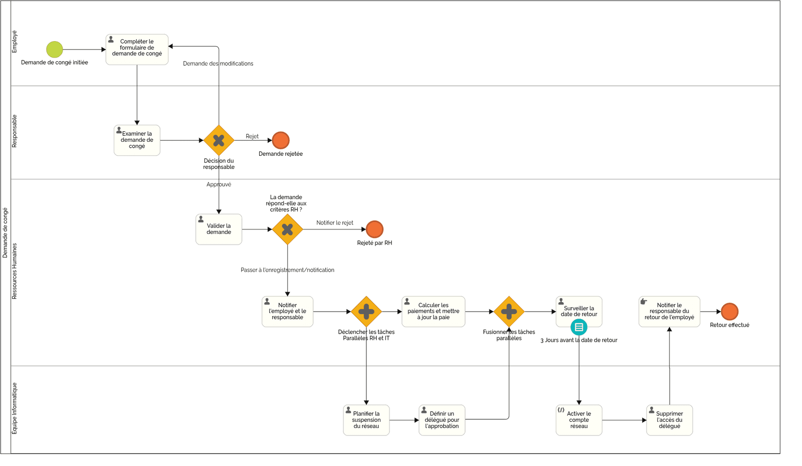
🏖️ Demande de congé
Ce diagramme montre comment les demandes de congé sont traitées de manière standardisée et traçable — de la demande de l'employé à la validation et au retour par les ressources humaines.

🖥️ Gestion des changements ITIL
Ce diagramme illustre comment les changements d'infrastructure informatique sont planifiés, évalués et mis en œuvre en utilisant les principes ITIL — minimisant les risques et assurant la continuité du service.

Ces diagrammes sont des références précieuses qui démontrent des flux de processus réels et fournissent une inspiration pour concevoir ou améliorer vos propres opérations.
❌ Conception de processus insatisfaisante vs ✅ Conception de processus efficace : Un Exemple Pratique
Comprendre la différence entre un processus mal conçu et un bien conçu est essentiel pour saisir l'impact de la conception de processus métier. Ci-dessous, nous parcourons un scénario commercial simple mais courant — demande de fournitures de bureau — pour mettre en évidence les résultats contrastés que la qualité de la conception peut créer.
❌ Processus Mal Conçu
- Pas de propriétaire clair : n'importe qui peut approuver ou rejeter
- Les étapes sont informelles, souvent sautées
- Aucun suivi ou documentation
- Requêtes perdues dans les fils de discussion par email
- Aucune limite ou validation des quantités d'articles
Résultat : Retards, achats en double, et employés frustrés.

✅ Processus Bien Conçu
- Rôles clairs : demandeur, approbateur, achat
- Formulaire standardisé avec limites d'articles
- Flux de travail numérique avec suivi de statut
- Notifications automatiques pour chaque étape
- Intégré au contrôle des stocks
Résultat : Approvisionnement transparent, traçable et efficace.

📝 Conseil de Diagramme : La version bien conçue inclut des tâches parallèles (comme l'approbation et la vérification des stocks), des branchements pour les points de décision, et des transferts clairs.
🧠 Ce Que Cet Exemple Nous Apprend
Concevoir un processus ne consiste pas seulement à dessiner des cases — il s'agit d'assurer la responsabilité, la clarté et la fiabilité dans les opérations. Même de petites améliorations dans la conception peuvent conduire à de grands gains en productivité et satisfaction des utilisateurs.
Outils et plateformes pour la conception de processus
Pour concevoir des processus métier efficacement, de nombreuses organisations utilisent des outils qui prennent en charge BPMN (Business Process Model and Notation). Voici une comparaison de certaines plateformes largement utilisées :
| Outil | Type | Idéal pour | Caractéristiques clés | Tarification |
|---|---|---|---|---|
| 🌟HEFLO | Basé sur le cloud | Des débutants aux professionnels | Interface facile, documentation riche, automatisation des flux de travail, portail, collaboration en ligne | Gratuit & Entreprise |
| Bizagi | Bureau | Utilisateurs avancés | Fonctionnalités de modélisation riches, moteur de simulation | Gratuit |
| Lucidchart | Basé sur le cloud | Équipes nécessitant une collaboration visuelle | Glisser-déposer, intégration avec G Suite/MS365 | Abonnement |
| Signavio | Basé sur le cloud | Gouvernance des processus d'entreprise | Analytique, conformité, automatisation des flux de travail | Entreprise uniquement |
Ces outils aident à structurer et valider les flux de processus, simuler des scénarios et garantir le respect des normes BPMN.
🗂️ La conception doit être accompagnée de documentation
Une partie souvent négligée mais essentielle de la conception de processus est la documentation. Concevoir un processus ne consiste pas seulement à construire un diagramme — il s'agit de communiquer comment ce processus doit fonctionner en pratique. Un processus bien documenté :
- Aide les membres de l'équipe à comprendre leurs rôles
- Soutient l'intégration et la formation
- Assure la conformité et l'auditabilité
- Facilite l'amélioration continue
Dans HEFLO, chaque processus conçu peut être publié avec une documentation détaillée générée automatiquement à partir du diagramme. Cela permet de maintenir facilement la cohérence et la clarté au sein de l'organisation.
📘 Vous voulez comprendre comment documenter efficacement les processus métier ? Lisez notre article complet sur la documentation des processus métier et explorez les meilleures pratiques, la structure et des conseils concrets.
Comment concevoir un processus métier : étape par étape
Concevoir un processus métier implique bien plus que de créer un diagramme de flux — il s'agit de construire un chemin structuré et orienté vers un objectif pour la manière dont le travail doit être effectué. Voici un aperçu plus approfondi de chaque étape :
- Définir le périmètre – Articulez clairement ce que le processus est censé accomplir. Définissez ses points de départ et d'arrivée, ses objectifs clés et ses indicateurs de succès. Un bon périmètre aide à éviter le dérapage de périmètre et fixe la direction pour les décisions de conception.
- Identifier les parties prenantes – Comprenez qui est impliqué, directement et indirectement. Cela inclut les propriétaires de processus, les exécutants, les clients et les acteurs du système. Leurs perspectives sont cruciales pour créer un processus réaliste et efficace.
- Cartographier l'état actuel – Utilisez des outils comme BPMN ou des diagrammes de flux pour documenter le processus tel qu'il existe actuellement ("as-is"). Cette étape expose les inefficacités, les redondances ou les responsabilités peu claires. Elle crée la base pour l'amélioration.
- Analyser et optimiser – Examinez l'état actuel pour identifier les domaines à améliorer. Recherchez les retards, les goulots d'étranglement, les étapes inutiles ou les points de décision qui causent de la confusion. Engagez les équipes pour proposer des optimisations et s'aligner sur les meilleures pratiques.
- Concevoir l'état futur – Créez le processus idéal ("to-be") en utilisant la notation BPMN. Envisagez de réaffecter des rôles, d'automatiser les étapes manuelles, d'améliorer la logique de flux et d'éliminer le gaspillage. Assurez-vous que le processus s'aligne sur les objectifs stratégiques et les exigences de conformité.
- Valider et partager – Présentez le processus proposé aux parties prenantes pour obtenir des retours. Simulez ou jouez le processus si nécessaire. Assurez-vous que tous les acteurs comprennent le flux, les responsabilités et les résultats attendus.
- Mettre en œuvre et surveiller – Déployez le processus dans un environnement contrôlé. Fournissez une formation et une documentation. Utilisez des outils de surveillance pour suivre la performance, recueillir des retours et ajuster si nécessaire. Une surveillance continue permet d'identifier rapidement les problèmes et les opportunités d'amélioration.

♻️ Maintenir l'amélioration avec des méthodologies éprouvées
La conception seule ne suffit pas — les processus doivent être surveillés et améliorés au fil du temps. C'est là que les méthodologies d'amélioration continue entrent en jeu. Envisagez d'intégrer :
- PDCA (Plan-Do-Check-Act) – Une approche itérative classique pour affiner les processus à travers des cycles de planification, de test, d'évaluation et d'ajustement.
- Kaizen – Une philosophie d'amélioration continue par de petits changements constants initiés par les employés à tous les niveaux.
- Lean – Une méthodologie axée sur la réduction du gaspillage et la maximisation de la valeur du point de vue du client.
- Six Sigma / DMAIC – Une stratégie axée sur les données pour réduire la variation et les défauts, suivant le cycle Définir, Mesurer, Analyser, Améliorer et Contrôler.
Ces méthodes garantissent que votre processus reste aligné avec les objectifs, évolue avec les besoins de l'entreprise et continue de fournir de la valeur au fil du temps.
🎥 Vous voulez un aperçu rapide de la méthodologie DMAIC ? Regardez notre courte vidéo et obtenez une explication claire de chaque phase dans cette approche structurée de l'amélioration des processus.

La conception efficace des processus est itérative. Ces étapes et méthodologies de soutien sont souvent revisitées à mesure que les organisations évoluent ou que les informations issues de l'utilisation réelle incitent à de nouveaux ajustements.
Conception de processus métier vs. Cartographie de processus métier
Bien que souvent utilisés de manière interchangeable, la conception de processus métier et la cartographie de processus métier servent des objectifs différents dans la gestion des processus :
🔧 Cartographie de processus métier
- Se concentre sur la documentation de la manière dont un processus fonctionne actuellement ("tel quel")
- Utilisée pour visualiser les flux de travail, les tâches, les rôles et le flux d'informations
- Inclut généralement des diagrammes de flux, des diagrammes BPMN, des couloirs de nage, etc.
- Un outil d'analyse et de communication
🎯 Conception de processus métier
- Va au-delà de la cartographie pour proposer comment un processus devrait fonctionner ("à venir")
- Implique la refonte, l'optimisation et souvent la réévaluation des rôles, des systèmes et de la logique
- Inclut fréquemment la cartographie, mais aussi l'analyse et l'innovation
- Une étape stratégique vers l'automatisation, l'efficacité et la transformation
En bref : La cartographie est la façon dont vous comprenez un processus. La conception est la façon dont vous l'améliorez.
📘 Vous souhaitez explorer la cartographie de processus métier plus en détail ? Lisez notre article complet sur la cartographie de processus métier et découvrez comment documenter et analyser efficacement les flux de travail.
📚 Livres recommandés sur la BPD et le BPM
Vous cherchez à approfondir vos connaissances ou à compléter votre pratique avec une littérature de confiance ? Voici quelques livres essentiels sur le BPM, la conception de processus et l'amélioration des processus :
1. Business Process Change – Paul Harmon
Un guide complet qui explore le cycle de vie complet du BPM—de l'architecture des processus aux stratégies de transformation. Excellent pour les débutants comme pour les praticiens avancés.
🛒 Accédez à ce livre sur Amazon
2. BPMN Method and Style – Bruce Silver
Un livre faisant autorité sur la modélisation BPMN 2.0 avec un style pratique et lisible. Inclut des conventions et des meilleures pratiques pour des diagrammes clairs et cohérents.
🛒 Accédez à ce livre sur Amazon
3. Reengineering the Corporation – Michael Hammer & James Champy
Un classique du business qui a introduit la réingénierie des processus au monde. Idéal pour ceux qui s'intéressent à l'innovation radicale dans les processus.
🛒 Accédez à ce livre sur Amazon
4. Lean Six Sigma for Service – Michael L. George
Un guide puissant pour appliquer Lean et Six Sigma dans les environnements de service. Idéal pour combiner l'amélioration de la qualité avec l'efficacité.
🛒 Accédez à ce livre sur Amazon
Prêt à commencer ?
Si vous êtes arrivé jusqu'ici, vous êtes probablement prêt à apporter une meilleure structure, clarté et efficacité à la façon dont votre organisation fonctionne. Et la meilleure façon de commencer est d'utiliser des outils et des modèles prêts à l'emploi.
✨ Créez votre compte HEFLO gratuit pour accéder à un modélisateur de processus intuitif et commencer à construire ou adapter des flux de travail dès aujourd'hui — aucune carte de crédit requise.
📂 Ou, consultez notre page sélectionnée avec 10 processus prêts à l'emploi, tous conçus avec BPMN et disponibles pour une utilisation directe dans le modélisateur.
