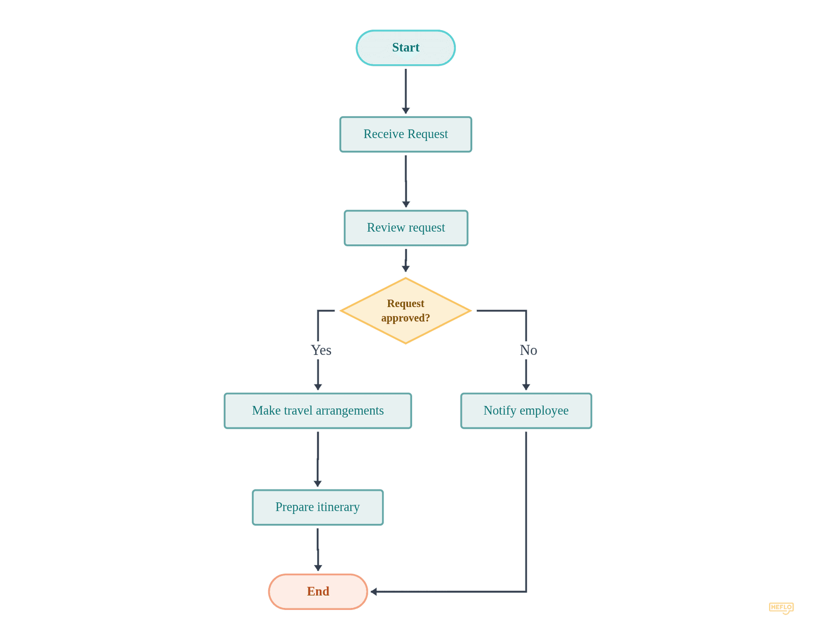
Expense Reimbursement Process


Flowcharts help you visualize a process quickly.
They are simple, intuitive, and perfect for mapping ideas.
But as soon as a process involves:
That's where things start to change.
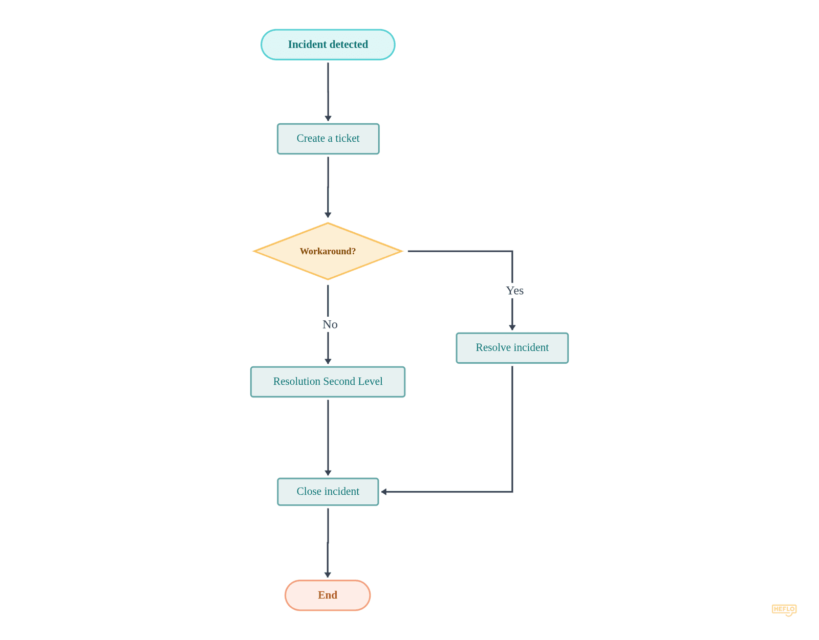
A flowchart shows the flow.
A structured model defines how the process actually works.
Flowcharts imply decisions. Structured models define them clearly.
Flowcharts don't show ownership. Structured workflows assign roles.
Flowcharts follow a simple path. Structured models control every possible route.
Flowcharts describe. Structured workflows can be executed and tracked.
Now see how this looks in real examples ↓
See how the same process looks as a simple flowchart and as a structured workflow.










Flowcharts work well at the beginning.
But as processes grow, they need to handle:
That's when simple diagrams stop being enough.
Processes don't just need to be visualized.
They need to be controlled and executed.

