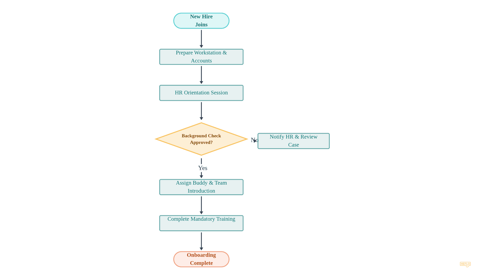
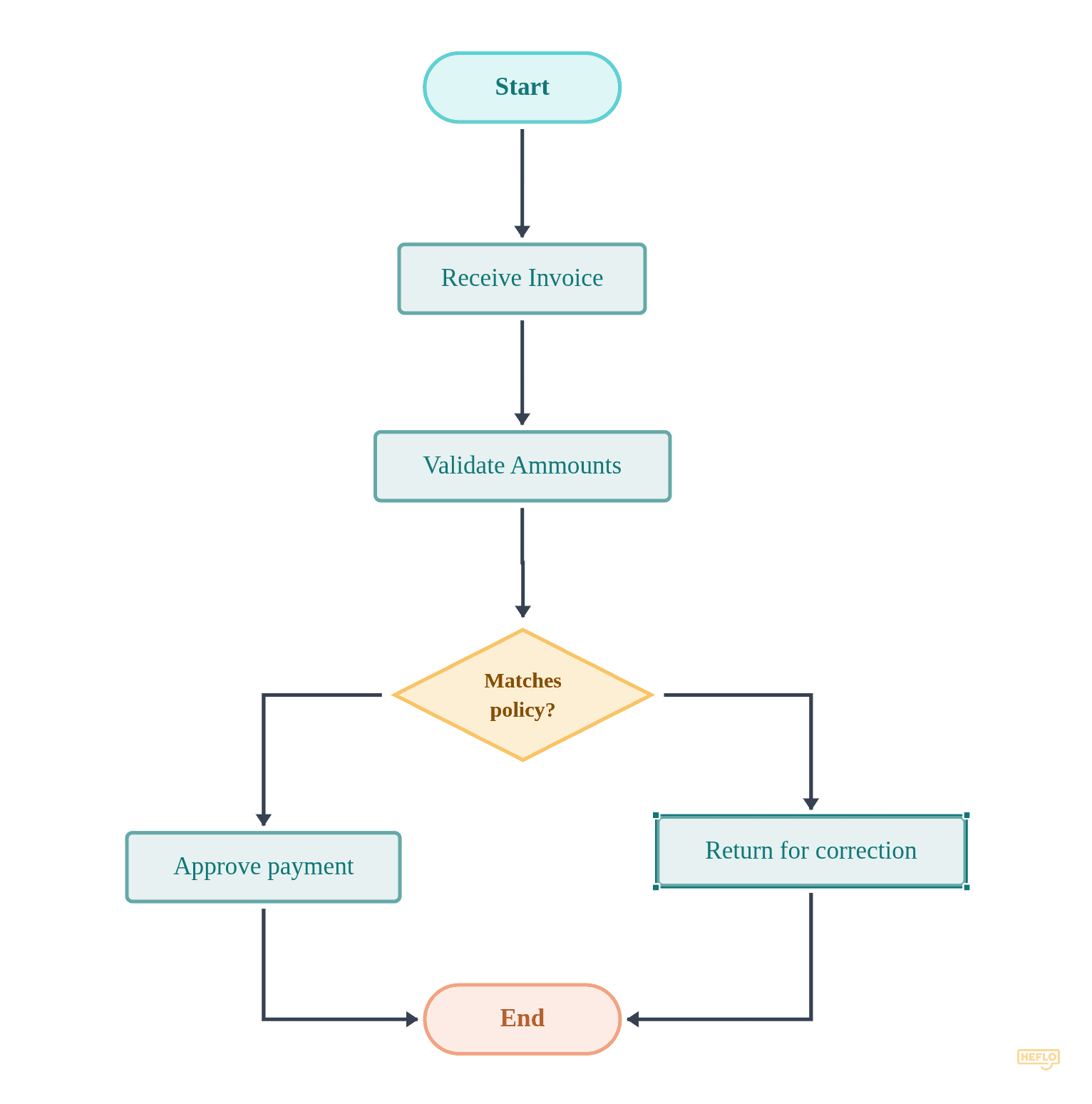
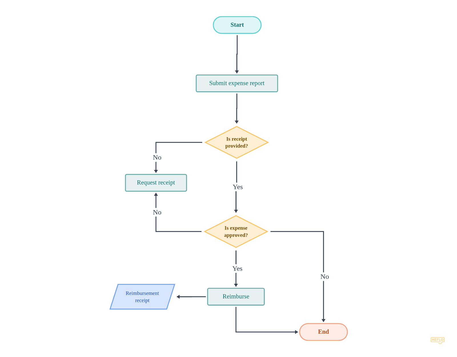
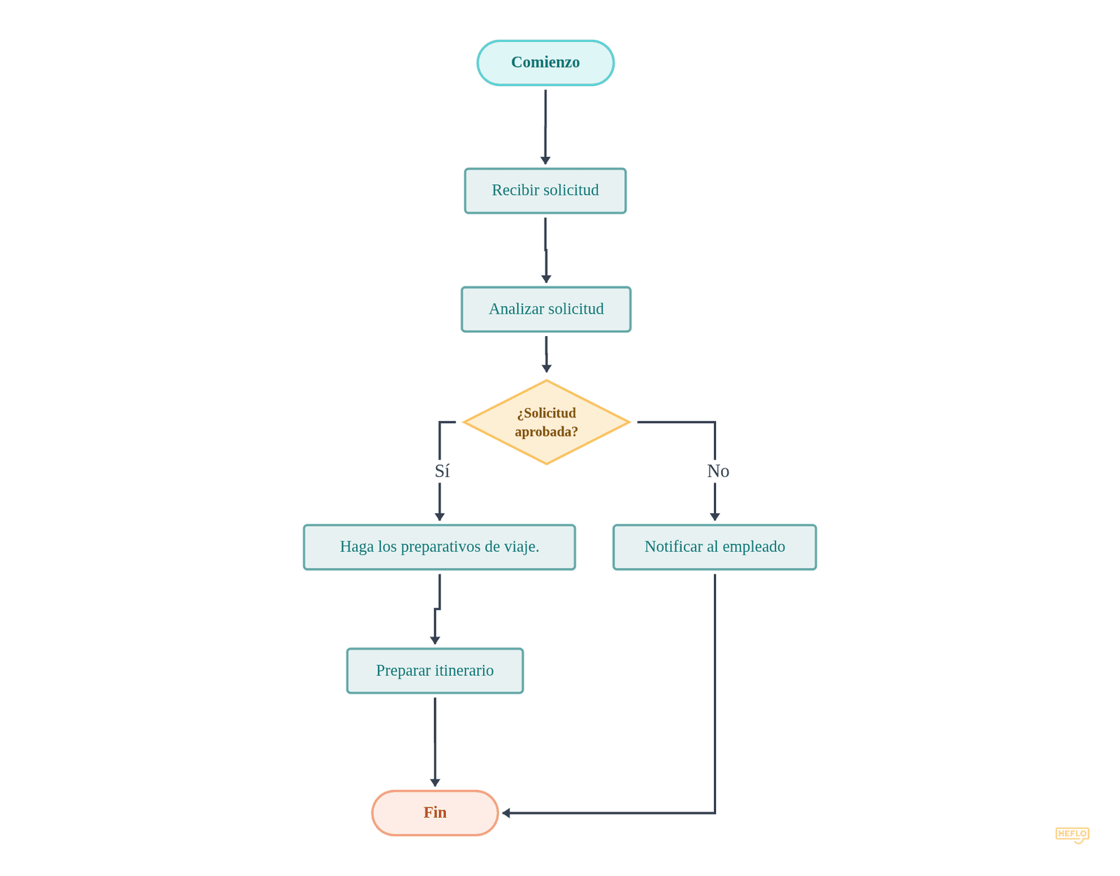
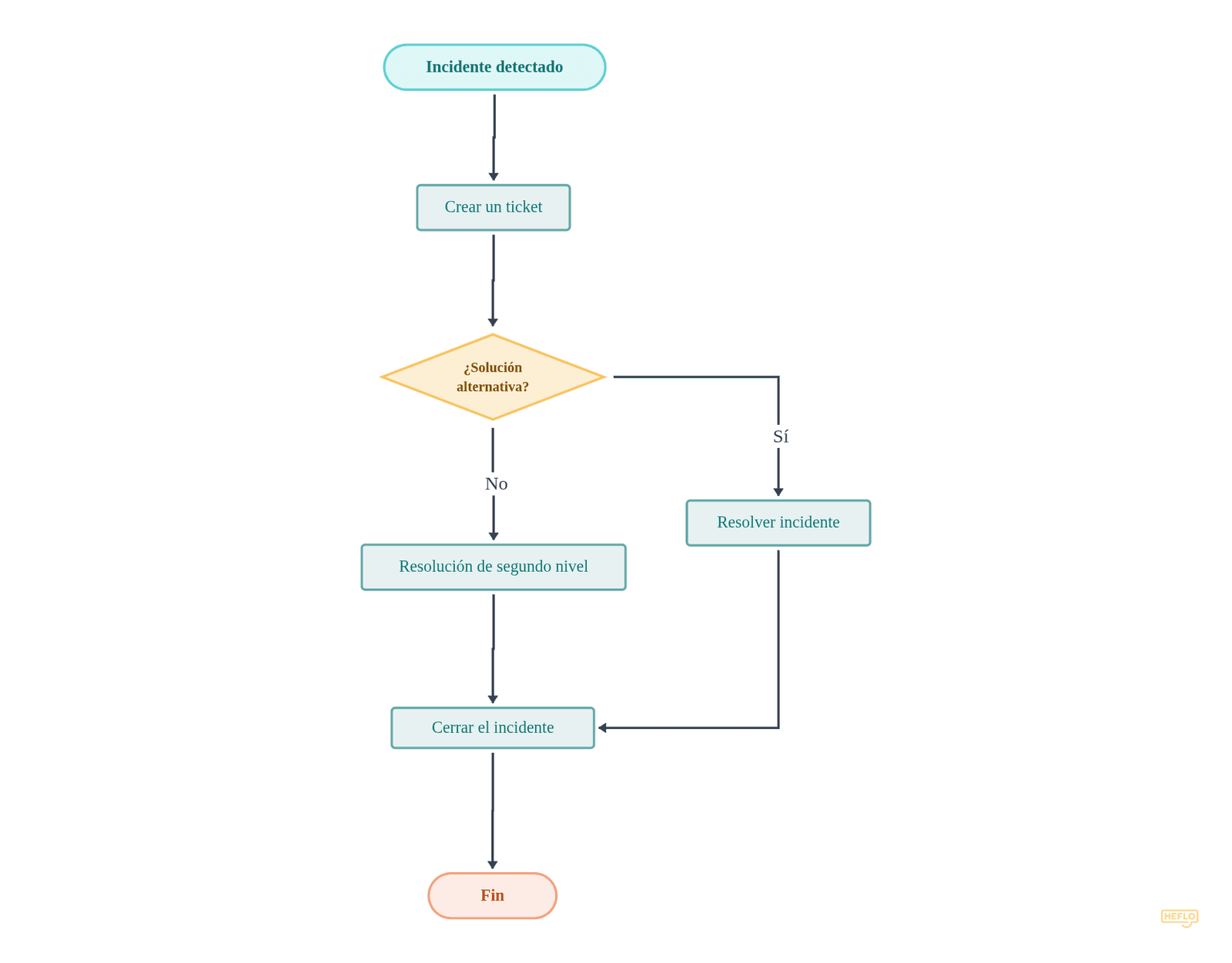
Proceso de Reembolso de Gastos


Los diagramas de flujo te ayudan a visualizar un proceso rápidamente.
Son simples, intuitivos y perfectos para organizar ideas.
Pero cuando un proceso involucra:
es ahí cuando las cosas empiezan a cambiar.
Un diagrama de flujo muestra el flujo.
Un modelo estructurado define cómo funciona realmente el proceso.
Los diagramas de flujo sugieren decisiones. Los modelos estructurados las definen claramente.
Los diagramas de flujo no muestran responsables. Los flujos estructurados asignan roles.
Los diagramas de flujo siguen un camino simple. Los modelos estructurados controlan todas las rutas posibles.
Los diagramas de flujo describen. Los flujos estructurados pueden ejecutarse y monitorearse.
Ahora mira cómo se ve esto en ejemplos reales ↓
Descubre cómo el mismo proceso se ve como un diagrama de flujo simple y como un flujo estructurado.










Los diagramas de flujo funcionan bien al principio.
Pero a medida que los procesos crecen, necesitan manejar:
Es en ese momento cuando los diagramas simples dejan de ser suficientes.
Los procesos no solo necesitan ser visualizados.
También necesitan ser controlados y ejecutados.

